酵母β-葡聚糖:被科学"看见"的免疫守护者
2026-03-16在免疫力成为全民关注焦点的今天,一种来自酵母细胞壁的天然多糖正受到科研界的持续关注......
一、什么是酵母β-葡聚糖
(一)天然多糖提取
酵母β-葡聚糖是从酵母细胞壁中提取的天然多糖,占酵母细胞壁干重的30%-40%。它的分子结构独特——以β-1,3-葡聚糖为主链(占比>85%),辅以少量β-1,6-葡聚糖支链,这种结构赋予了它特殊的生物活性。
(二)具有免疫活性
早在1957年,科学家Benacerraf和Sebestyn就发现酵母β-葡聚糖能够提升巨噬细胞的吞噬活性,这是第一个被发现具有免疫活性的葡聚糖。

Yeast β-glucan
二、科学研究发现了什么
(一)人体临床试验
2024年发表在《Food and Nutrition Sciences》的澳大利亚随机双盲对照试验(231名18-65岁成年人,为期12周)显示:每日补充200毫克酵母β-葡聚糖,喉咙痛严重程度减轻,睡眠质量改善。


图1 酵母β葡聚糖对上呼吸道感染发生率和严重程度的影响
(二)儿童研究方面
2014年发表于《Annals of Translational Medicine》的研究显示,8-12岁儿童短期服用酵母β-葡聚糖可提高唾液中的白蛋白和溶菌酶水平,改善慢性呼吸系统疾病儿童的黏膜免疫功能。
(三)益生元活性的科学验证
2020年南京农业大学的研究发现,酵母β-葡聚糖在唾液、胃和小肠条件下不能被水解,可以完整到达大肠,被肠道微生物发酵利用。
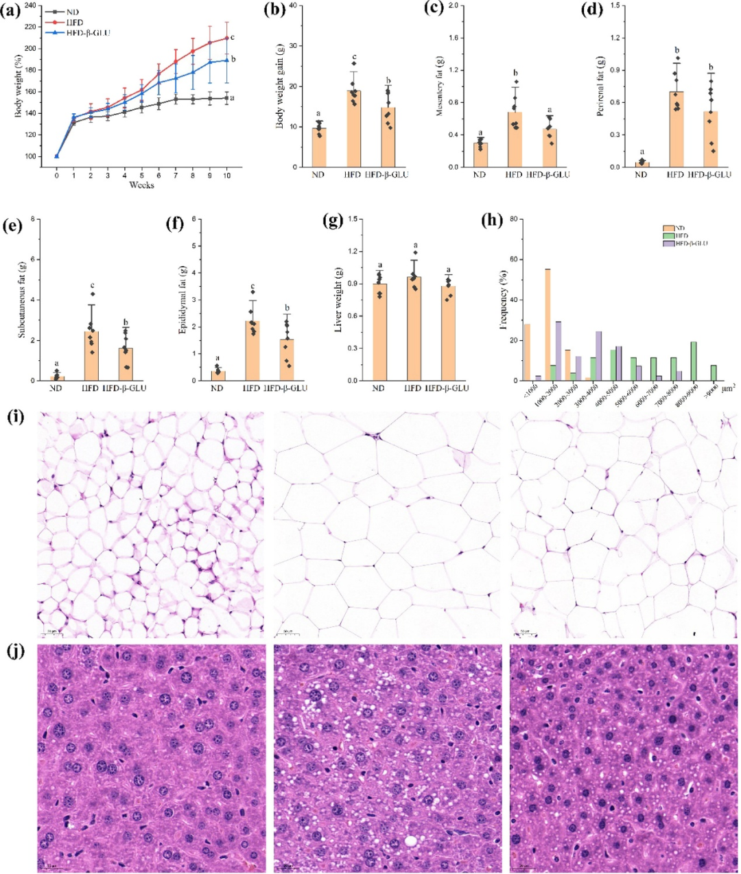
2021年《Journal of Agricultural and Food Chemistry》发表的研究显示,酵母β-葡聚糖可以:调节肠道微生物群的多样性和组成,降低乳酸杆菌和乳酸球菌的相对丰度(与代谢变化呈显著正相关),在预防代谢综合征方面显示良好应用前景。

图2 酵母β葡聚糖干预对代谢综合征的影响
(a)体重(b)体重增量(c)肠系膜脂肪(d)肾周脂肪(e)皮下脂肪(f)附睾脂肪(g)肝脏重量(h)附睾脂肪细胞大小(i)附睾脂肪细胞形态(j)肝脏组织切片
(四)调脂降糖
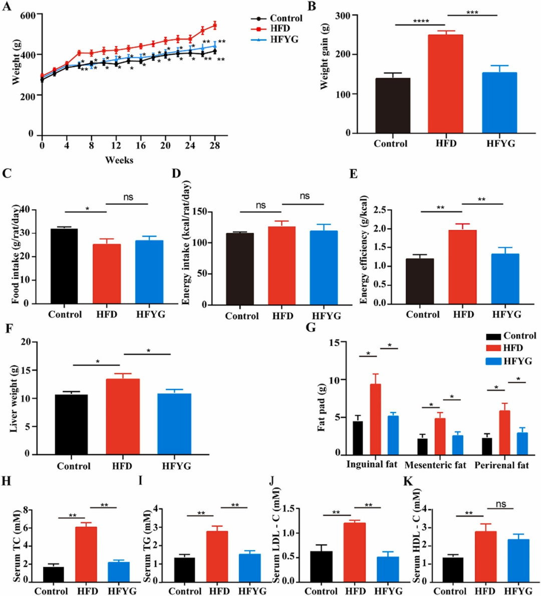
2022年华中科技大学公共卫生学院的研究进一步发现,经过24周长期补充,酵母β-葡聚糖能够:改善高脂肪饮食大鼠的体重增加、血脂异常、全身炎症,改善葡萄糖不耐受和胰岛素抵抗,恢复肠道失调及短链脂肪酸水平,修复肠道屏障功能。

图3 长期补充酵母β-葡聚糖对高脂饮食诱导的体重增加及血脂异常的影响
(A)体重变化(B)体重增加值(C)日均摄食量(D)能量摄入量(E)能量利用率(F)肝脏质量(G)腹股沟脂肪、肠系膜脂肪及肾周脂肪重量(H)血清总胆固醇、(I)甘油三酯(J)低密度脂蛋白胆固醇(K)高密度脂蛋白胆固醇
(五)改善认知障碍
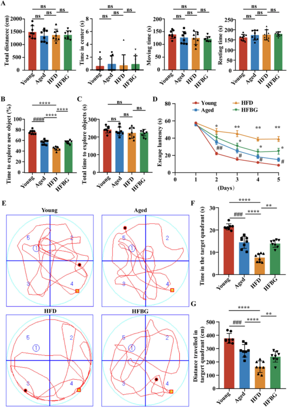
近年来的研究揭示了酵母β-葡聚糖通过"肠脑轴"影响大脑健康的新机制。
2024年发表于《International Journal of Biological Macromolecules》的研究显示,持续80周的β-葡聚糖干预可:改善高脂饮食导致的大鼠认知功能障碍,减轻大脑炎症及阿尔茨海默病样病变,缓解海马体中星形胶质细胞、小胶质细胞活化,抑制NLRP3炎症小体介导的神经炎症。

图4 长期补充酵母β-葡聚糖可改善高脂饮食诱导的大鼠认知功能障碍
(A)旷场实验(B)探索新物体的时间(C)探索物体总时间(D)逃避潜伏期(E)大鼠的运动轨迹(F)目标象限的停留时间(G)目标象限内的总运动距离
其作用机制是:通过增加肠道有益菌和短链脂肪酸、修复肠道屏障,进而抑制大脑中的神经炎症反应。这提示酵母β-葡聚糖有望成为干预神经退行性疾病的潜在新途径。

Yeast β-glucan
科学研究的边界
(一)研究局限性
动物实验≠人体效果:多数代谢和认知研究来自动物模型,不能直接等同于人体效果。
剂量差异:实验中的剂量与日常摄入可能存在差异。
个体差异:每个人的肠道菌群基础不同,响应也会有所不同。
不能代替药物: 酵母β-葡聚糖是食品原料,不能替代药物治疗。
(二)科学共识
1.免疫调节功能有较充分的人体临床试验支持
2.益生元活性得到体外和动物实验验证
3.安全性在全球主要监管机构获得认可
4.肠脑轴机制是新兴研究方向,仍需更多人体研究
(三)给消费者的小建议
酵母β-葡聚糖作为日常膳食补充,可能有助于维持免疫系统正常功能;作为益生元,可能有助于肠道菌群平衡,而且安全性较好,适合长期食用。需要注意的是,不要期望酵母β-葡聚糖带来"立竿见影"的效果,不要替代正规医疗治疗,特殊人群(孕妇、婴幼儿、疾病患者)使用前建议咨询专业人士。
在选择时多关注β-葡聚糖含量,选择正规渠道和有资质的产品。此外,建议搭配均衡饮食与规律作息,以协同增强其生理效益;避免与高温食物或强酸性饮料同服,以防活性成分降解。
[主要参考文献]
1.Briskey D, et al. Effect of β-Glucan on Cold and Flu. Food and Nutrition Sciences, 2024
2.Mo X, et al. Yeast β-glucan alleviates high-fat diet-induced Alzheimer's disease-like pathologies. International Journal of Biological Macromolecules, 2024
3.Chen G, et al. Improvement of Metabolic Syndrome by Yeast β-Glucan. J. Agric. Food Chem., 2021
4. Li X, Wu J. Yeast Mannoproteins for Attenuation of Obesity. Front. Nutr., 2022
5. 朱娅敏等。酵母β-葡聚糖对小鼠免疫力增强作用的研究。食品与发酵科技,2015
6. 龚世禹等。酵母β-葡聚糖破壁灵芝孢子粉胶囊对小鼠免疫功能的影响。食品安全质量检测学报,2022
酵母β-葡聚糖:被科学"看见"的免疫守护者
2026-03-16在免疫力成为全民关注焦点的今天,一种来自酵母细胞壁的天然多糖正受到科研界的持续关注......
一、什么是酵母β-葡聚糖
(一)天然多糖提取
酵母β-葡聚糖是从酵母细胞壁中提取的天然多糖,占酵母细胞壁干重的30%-40%。它的分子结构独特——以β-1,3-葡聚糖为主链(占比>85%),辅以少量β-1,6-葡聚糖支链,这种结构赋予了它特殊的生物活性。
(二)具有免疫活性
早在1957年,科学家Benacerraf和Sebestyn就发现酵母β-葡聚糖能够提升巨噬细胞的吞噬活性,这是第一个被发现具有免疫活性的葡聚糖。

Yeast β-glucan
二、科学研究发现了什么
(一)人体临床试验
2024年发表在《Food and Nutrition Sciences》的澳大利亚随机双盲对照试验(231名18-65岁成年人,为期12周)显示:每日补充200毫克酵母β-葡聚糖,喉咙痛严重程度减轻,睡眠质量改善。


图1 酵母β葡聚糖对上呼吸道感染发生率和严重程度的影响
(二)儿童研究方面
2014年发表于《Annals of Translational Medicine》的研究显示,8-12岁儿童短期服用酵母β-葡聚糖可提高唾液中的白蛋白和溶菌酶水平,改善慢性呼吸系统疾病儿童的黏膜免疫功能。
(三)益生元活性的科学验证
2020年南京农业大学的研究发现,酵母β-葡聚糖在唾液、胃和小肠条件下不能被水解,可以完整到达大肠,被肠道微生物发酵利用。
2021年《Journal of Agricultural and Food Chemistry》发表的研究显示,酵母β-葡聚糖可以:调节肠道微生物群的多样性和组成,降低乳酸杆菌和乳酸球菌的相对丰度(与代谢变化呈显著正相关),在预防代谢综合征方面显示良好应用前景。

图2 酵母β葡聚糖干预对代谢综合征的影响
(a)体重(b)体重增量(c)肠系膜脂肪(d)肾周脂肪(e)皮下脂肪(f)附睾脂肪(g)肝脏重量(h)附睾脂肪细胞大小(i)附睾脂肪细胞形态(j)肝脏组织切片
(四)调脂降糖
2022年华中科技大学公共卫生学院的研究进一步发现,经过24周长期补充,酵母β-葡聚糖能够:改善高脂肪饮食大鼠的体重增加、血脂异常、全身炎症,改善葡萄糖不耐受和胰岛素抵抗,恢复肠道失调及短链脂肪酸水平,修复肠道屏障功能。

图3 长期补充酵母β-葡聚糖对高脂饮食诱导的体重增加及血脂异常的影响
(A)体重变化(B)体重增加值(C)日均摄食量(D)能量摄入量(E)能量利用率(F)肝脏质量(G)腹股沟脂肪、肠系膜脂肪及肾周脂肪重量(H)血清总胆固醇、(I)甘油三酯(J)低密度脂蛋白胆固醇(K)高密度脂蛋白胆固醇
(五)改善认知障碍
近年来的研究揭示了酵母β-葡聚糖通过"肠脑轴"影响大脑健康的新机制。
2024年发表于《International Journal of Biological Macromolecules》的研究显示,持续80周的β-葡聚糖干预可:改善高脂饮食导致的大鼠认知功能障碍,减轻大脑炎症及阿尔茨海默病样病变,缓解海马体中星形胶质细胞、小胶质细胞活化,抑制NLRP3炎症小体介导的神经炎症。

图4 长期补充酵母β-葡聚糖可改善高脂饮食诱导的大鼠认知功能障碍
(A)旷场实验(B)探索新物体的时间(C)探索物体总时间(D)逃避潜伏期(E)大鼠的运动轨迹(F)目标象限的停留时间(G)目标象限内的总运动距离
其作用机制是:通过增加肠道有益菌和短链脂肪酸、修复肠道屏障,进而抑制大脑中的神经炎症反应。这提示酵母β-葡聚糖有望成为干预神经退行性疾病的潜在新途径。

Yeast β-glucan
科学研究的边界
(一)研究局限性
动物实验≠人体效果:多数代谢和认知研究来自动物模型,不能直接等同于人体效果。
剂量差异:实验中的剂量与日常摄入可能存在差异。
个体差异:每个人的肠道菌群基础不同,响应也会有所不同。
不能代替药物: 酵母β-葡聚糖是食品原料,不能替代药物治疗。
(二)科学共识
1.免疫调节功能有较充分的人体临床试验支持
2.益生元活性得到体外和动物实验验证
3.安全性在全球主要监管机构获得认可
4.肠脑轴机制是新兴研究方向,仍需更多人体研究
(三)给消费者的小建议
酵母β-葡聚糖作为日常膳食补充,可能有助于维持免疫系统正常功能;作为益生元,可能有助于肠道菌群平衡,而且安全性较好,适合长期食用。需要注意的是,不要期望酵母β-葡聚糖带来"立竿见影"的效果,不要替代正规医疗治疗,特殊人群(孕妇、婴幼儿、疾病患者)使用前建议咨询专业人士。
在选择时多关注β-葡聚糖含量,选择正规渠道和有资质的产品。此外,建议搭配均衡饮食与规律作息,以协同增强其生理效益;避免与高温食物或强酸性饮料同服,以防活性成分降解。
[主要参考文献]
1.Briskey D, et al. Effect of β-Glucan on Cold and Flu. Food and Nutrition Sciences, 2024
2.Mo X, et al. Yeast β-glucan alleviates high-fat diet-induced Alzheimer's disease-like pathologies. International Journal of Biological Macromolecules, 2024
3.Chen G, et al. Improvement of Metabolic Syndrome by Yeast β-Glucan. J. Agric. Food Chem., 2021
4. Li X, Wu J. Yeast Mannoproteins for Attenuation of Obesity. Front. Nutr., 2022
5. 朱娅敏等。酵母β-葡聚糖对小鼠免疫力增强作用的研究。食品与发酵科技,2015
6. 龚世禹等。酵母β-葡聚糖破壁灵芝孢子粉胶囊对小鼠免疫功能的影响。食品安全质量检测学报,2022